為適應城市高質量發展和消費升級需要,更好指導城市商圈建設,構建多層級城市商業體系,提升居民消費品質,商務部近日發布《城市商圈建設指南(征求意見稿)》,意見征求截止日期為2021年8月17日。

征求意見稿指出,堅持總量控制。根據城市經濟發展水平、人口規模和消費升級需求,結合城市相關規劃,合理確定城市商圈總體規模,優化網絡布局,完善服務功能。對城市中心區商業過度飽和的商圈實行商業設施規??偭靠刂?,嚴格控制新建、擴建商業建筑規模。重點補齊社區商業發展短板,促進城市商業適度均衡發展。
同時,將城市商圈更新改造與城市更新相結合,立足現有城市商圈基礎,著力優化存量,盤活閑置商業資源。遵循商業發展規律,防止求大求高,避免大拆大建,做到商業環境與城市功能、居住環境相協調,業態發展和居民需求相匹配。

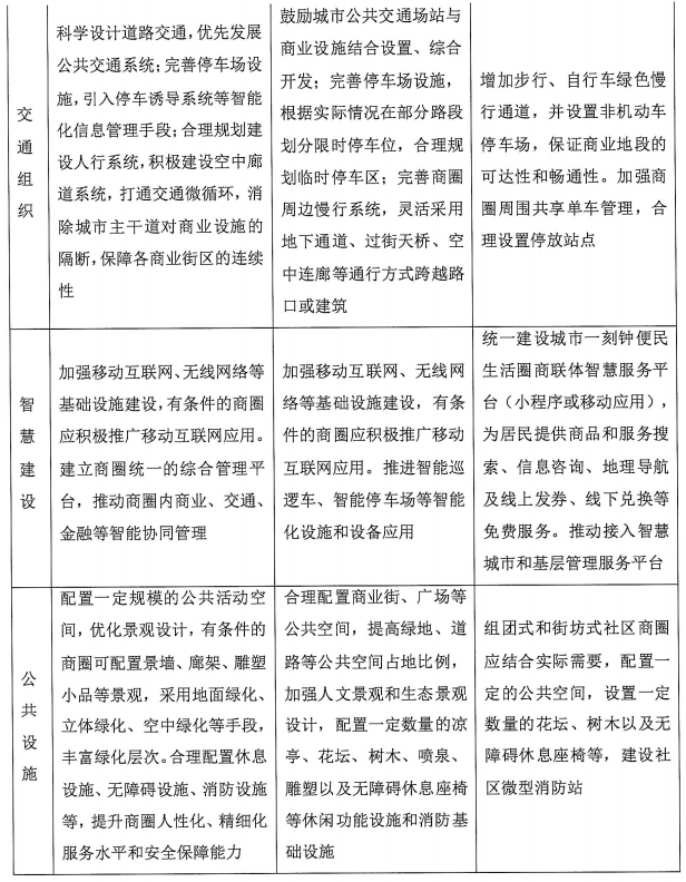
在環境建設方面,征求意見稿就建筑風貌、交通組織、智慧建設以及公共設施方面也提出了明確的要求。其中,在建筑風貌方面,明確城市商圈建筑風格應體現城市定位和地域文化特色。新建、改建或擴建的商業建筑,其高度、建筑密度、容積率等規定性指標應符合城市設計、片區詳細規劃的要求,建筑立面、材料、色彩、功能等引導性指標應與整個商圈風貌和周邊環境相協調,且不得影響和破壞文物等歷史文化遺產及其環境安全。


此外,征求意見稿還指出,要基于城市現狀和發展需求,引入新理念、新技術、新業態、新模式,推動城市商圈升級改造,促進商圈差異化發展,形成不同層級商圈功能和業態互補的發展格局。

熱線
關注
置頂